由於近期行動電源出現不少意外起火事故,掀起一波廢棄不用行動電源回收潮。為讓民眾瞭解行動電源及電池回收管道及正確回收分類觀念,新北市環保局攜手大全聯回收行動電源及電池,每兩公斤提供限量50元電子即享券優惠。
新北市行動電源及電池回收優惠方案為何? 目前有哪些行動電源回收優惠管道與優惠方案呢? 以下做一整理:
1.新北市行動電源與電池回收優惠:
為使民眾瞭解行動電源及電池回收管道及正確回收分類觀念,新北市環保局攜手大全聯回收行動電源及電池,於10月15日至11月30日期間辦理加碼送活動,凡攜帶2公斤的電池與行動電源至新北市4間大全聯門市(中和店/碧潭店/土城店/景平店)兌換50元電子即享券,每人每日最高可兌換100元,共計4,000份,數量有限,送完為止。
本次加碼活動響應無紙化,將分別於11月3日、11月18日及12月3日3批次以簡訊發送電子即享券,可於全聯福利中心與大全聯門市賣場內使用,無使用期限,不得折換現金。特別提醒,回收電池不得有漏液、破損、鼓脹或變形。
行動電源回收管道及提供額外回收優惠為何呢? 以下是摘要影片及詳細說明:
2.行動電源與電池回收管道與優惠方案:
A,正確回收管道:
行動電源屬廢乾電池類,便利商店、超市、量販店或無線通信器材零售業,皆有行動電源回收據點,提供給大眾回收。若要交付資源回收車,為了避免垃圾壓縮車高溫導致起火,需將行動電源與其他回收物分開包裝。若行動電源膨脹,表示其中的鋰電池已失效或損壞,可能導致安全風險,因垃圾車多次發生行動電源造成火燒車,因此建議優先提供給當地電器零售店處理。
特別提醒,若未依規定妥善回收處理行動電源,直接丟入垃圾車,將根據《廢棄物清理法》,民眾可能會面臨新台幣1,200元至6,000元的罰鍰。
B.回收優惠:
為鼓勵民眾回收行動電源及廢電池,除本次新北市與大全聯合作回收優惠外,7-11超商、全家超商、nova、Studio A 都有提供回收行動電源額外的回收優惠。一般而言,行動電源回收不限廠牌,但外殼必須完整且不可拆卸,內部主軸元件(包含鋰電池及電路板)必須完整無破裂,若有明顯破損或膨脹則不接受回收。
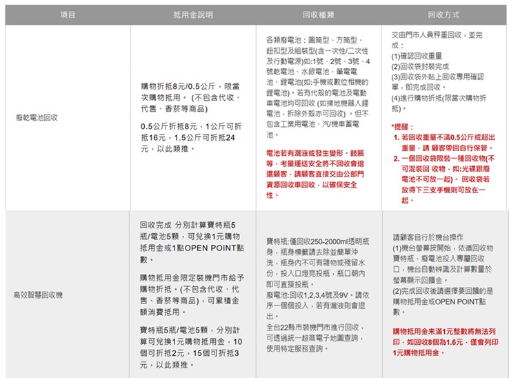
a.7-11超商:
7-11超商提供廢電池與行動電源每0.5公斤可折扣當次購物$8元;若廢電池透過智慧回收機,電池5顆可兌換1元購物抵用金或1點OPEN POINT點數。
b.全家超商:
全家超商回收行動電源,每台抵消費$2元; 0.5公斤;廢電池則0.5公斤可折扣當次購物$8元。
c.Nova:
1公斤之廢電池及行動電源回收送精美禮品,回收種類包含1號、2號、3號、4號乾電池、水銀電池、筆電電池、鋰電池(指手機或數位相機的鋰電池)及外殼完整之行動電源均可回收,但不包含工業用電池、汽/機車蓄電池。
d.Studio A:
提供回收換購優惠。回收行動電源後可換購指定品牌商品可享8.8折優惠價,副場周邊也可享有9折優惠。








