日前中國大陸再度發生兩起重大行動電源(充電寶)起火自燃事故,其中一起是在杭州飛往南韓班機上,不少網友認為中國民航局規定行動電源(充電寶)必須有CCC安全認證似乎沒有作用,也有網友批評台灣政府對於有安全疑慮的行動電源召回動作慢半拍不如中國!?
行動電源有安全認證就能保證不會起火自燃嗎? 台灣行動電源強制召回的法源依據為何?以下作一說明:

台灣科技大學應用科技研究所王復民特聘教授表示,行動電源發生自燃起火主要原因是置於高溫環境、外部短路、內部短路所引起。各國針對行動電源(又稱充電寶)安全認證主要是在確保產品設計在電氣安全、EMI/EMS兼容性、產品標示或環保要求符合規定,主要是為了避免外部短路風險,若消費者使用不當或是電池蕊本身存在瑕疵,光是通過安全認證並無法保證行動電源不會自燃起火! 以下是兩岸實施行動電源安全認證是否沒用與台灣強制召回行動電源的法源依據的探討摘要影片與詳細說明:
1.行動電源有安全認證就能保證不會起火自燃嗎?
中國【 CCC 認證】是中國政府為保護消費者安全、國家安全和環境保護而實施的強制性產品認證制度,通過此認證也等同於該產品具備基本的安全、電磁兼容性和環保標準。中國自 2024 年 8 月 1 日起,規定行動電源(又稱充電寶)若未取得 CCC 認證的行動電源禁止在中國內地銷售或使用。
相較台灣自2014年5月起強制要求市售行動電源必須符合BSMI認證才能合法銷售,中國自2024年8月1日起才開始實施這項措施足足晚了10年,加上中國電商通路目前充斥無數廉價且來路不明的行動電源,中國大陸民眾目前持有的行動電源沒有通過CCC認證(包含貼假的)是非常普遍的,根據台灣過往經驗,這需要很長一段時間才能真正落實。
再者,雖然中國民航局自2025年6月28日起規定,所有搭乘中國「境內航班」的旅客,行動電源若「無CCC認證標誌」、「標識不清晰」或「已被召回」將禁止攜帶,但國際/兩岸航線則須符合FAA飛航規定即可不受需有CCC認證規定影響。2025年10月18日CA139航班發生旅客行動電源自燃案,因屬國際航班,中國海關並不會檢查是否具備CCC認證,無法確認CA139班機發生自燃事故的行動電源是否有通過CCC認證,所以不能因此斷定CCC認證無用。
安全認證只是代表在電池安全、EMI/EMS、產品標示合格。
不管是中國CCC認證、台灣的BSMI認證、美國UL 認證、歐盟CE 認證、日本PSE..等等認證主要都是為了確保產品有通過相關電氣安全、電磁相容性 (EMI) 和靜電防護 (EMS)及產品標示合格或是符合環保規定而已。
近年來台灣商檢局或是台灣廠商自主宣布召回行動電源的案例其實大多有通過BSMI認證,但因產品出現部份批次採用鋰電池蕊有瑕疵,使用一段時間後出現自燃風險。因多數都是電池蕊使用一段時間後才出現內部短路所致,這是無法透過事先安全認證檢測出來,只能事後補救(召回)。換言之,行動電源即使通過安全檢測認證,並無法完全保證行動電源使用的電池蕊不會發生起火自燃意外。
近期之所以發生如此密集的行動電源自燃起火事件或廠商主動宣布召回,矛頭都指向在中國鋰電池蕊解決方案有極大市佔的安普瑞斯(中國無錫)的電池蕊有瑕疵所致,這讓近期行動電源發生自燃起火變成非常棘手的安全問題。目前只能期許採用該問題產品的廠商主動召回,或是民眾自覺將有風險的產品盡速停用並回收,讓層出不窮的行動電源自燃著火事故降到最低。
2.台灣行動電源強制召回規範:
台灣有安全疑慮的行動電源召回動作慢半拍不如中國嗎?
不管是中國、美國、日本、台灣,有安全疑慮行動電源進行召回大都是廠商主動宣布,這是廠商確定產品有瑕疵透過召回來避免後續賠償的止血行為。台灣因販售有安全疑慮的品項不如中國與美國,加上有些產品是透過台灣當地的代理商,宣布召回的時間稍晚幾天,但仍在可以接受的範圍內。
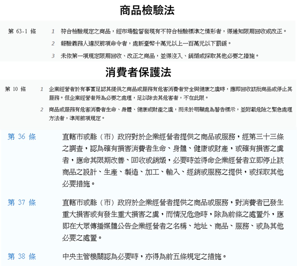
在台灣,行動電源的強制召回的法源主要依據《商品檢驗法之第63條之1規定》和《消費者保護法之第10條、第36至38條》來執行。
根據商品檢驗法之第63條之1規定,市場上若發現已檢驗合格的商品,但後續卻不符合檢驗標準時,主管機關可通知限期回收或改正。若報驗義務人違反此命令,將會被處新臺幣$10萬元以上$100萬元以下的罰鍰;根據消費者保護法之第10條、第36至38條,若提供的行動電源因電芯瑕疵、電池過熱、短路等問題,恐導致起火或灼傷風險,政府可以命令其限期改善、回收或銷毀。
就目前行動電源召回案例,大都是廠商主動向商檢局申報產品有瑕疵的召回公告,只有少數是商檢局透過市場抽檢後通知廠商限期改善或召回。有問題的產品不召回,若產品出現問題導致人身或財產損失,廠商必定面臨消費者依法求償,通常有信譽的廠商不會自毀前程,所以召不召回的積極度與廠商有關。
通過安全認證可以避免產品外部短路風險,更是合法銷售的依據。
雖然安全認證無法預防電池蕊內部短路造成自燃起火風險,但近期發生多起電池蕊內部短路多數與中國安普瑞斯(無錫)的電池蕊有瑕疵有關,算是單一廠商偷工減料所引發的特例,不能因噎廢食。通過認證代表產品具備符合國家電氣安全規範可以有效避免出現外部短路風險,更是可以在市場合法銷售的依據,所以選購行動電源要有安全認證仍是必要的。
對於購買的用戶而言,若要有更好的保障,建議要購買品牌信譽卓著且有投保產品責任險的產品,並避免貪小便宜購買來路不明品。若考量安全問題,則可優先考慮標榜可以防爆的固態電池行動電源。
圖片來源: ettoday





