為號召用戶手機「以修代換」,台灣大哥大與神腦國際不約而同在年終推出原廠電池舊換新優惠方案,除了iPhone原廠電池提供預約優惠折扣方案外,台灣大哥大更推出Android指定機型原廠電池舊換新優惠方案,神腦國際則在台北市推出行動電源回收優惠每兩顆送$50超商商品卡。
台灣大哥大與神腦國際推出的原廠電池舊換新與舊行動電源回收方案為何呢? 以下做一整理:
由於目前智慧型手機性能漸趨成熟,只要手機保養得當,用個3~5年並沒問題。不過,目前手機都是採用電池內建設計加上5G手機比較耗電,手機電池使用2~3年往往電池健康度就不如以前容易無預警斷電。若要讓手機重生,更換原廠電池「以修代換」,的確是個環保又省錢的好方法。再者,最近行動電源無故自燃起火或是放在抽屜發生電池膨脹案例頻繁,廢棄不用的行動電源趁優惠活動去回收,也是維護環保與安全之舉。
以下是各業者最新原廠電池舊換新活動及廢行動電源回收優惠的摘要影片與詳細說明:
1.台灣大哥大:
為號召用戶「以修代換」,延長舊機使用年限,台灣大哥大即日起針對iPhone 12至iPhone 14全系列、Google、Samsung與OPPO共27款機款,推出原廠電池換修優惠,不限台灣大用戶,完成預約即可享優惠價。優惠方案如下:
A.iPhone原廠電池舊換新:
台灣大哥大即日起至台灣大哥大【指定網站】登記,針對iPhone 12至iPhone 14全系列提供舊換新優惠價格,限量4000個名額,額滿即關閉預約。iPhone 12系列、iPhone 13系列、iPhone 14系列優惠價較Apple官方公告原廠更換價格便宜$1000、$800、$900!
a.iPhone 12系列: 換修電池優惠價1,990元(原價2,990元)
b.iPhone 13系列: 換修電池優惠價2,190元(原價2,990元)
c.iPhone 14系列: 換修電池優惠價2,450元(原價3,350元)
本次預約流程升級,消費者登記即可選擇送件區間,不需等待簡訊通知,於該區間送件至全台myfone門市就享優惠。
換修電池預約網址:【活動官網】。
B.Android原廠電池舊換新:
台灣大哥大提供Google、Samsung與OPPO等品牌指定機型電池換修優惠價最低990元起,不需預約,於2025年11月底前送件至全台myfone門市,換修即享優惠:
a.Google Pixel 6a換修電池優惠價990元(原價1,400元)。
b.Samsung Galaxy A53、A54換修電池優惠價1,190元(原價1,950至2,000元)。
c.Google Pixel 6 Pro、7、7 Pro、7a、8、8 Pro、8a、Samsung Galaxy S21、S21+、S21 Ultra、OPPO Reno 8、Reno 12 Pro換修電池優惠價1,390元(原價1,650至2,100元)。
無論機款皆採原廠正品電池換修,並享有90天原廠維修零件保固,維修期間消費者可持維修單號與手機號碼至台灣大官網查詢進度,完修後亦會以簡訊通知取件,部分直營門市另提供備用機可供申請,數量有限建議提前洽詢。
2.神腦國際:
神腦國際為展現「Recycle MEGA」的永續意象,推出iPhone原廠電池舊換新與廢行動電源回收獎勵:
A.iPhone原廠電池舊換新:
神腦國際將推出兩波iPhone原廠電池舊換新活動,首波預約10/31開放,第二波則在12/1起,限量預約。
活動指定預約機種及優惠:iPhone12-16系列電池,現折$500再享配件購物金$300。
神腦國際iPhone原廠電池舊換新預約登記請至【活動登記表單】。
由於台灣大哥大與神腦iPhone原廠電池舊換新活動都有名額限制,若向偶的果迷也可以到燦坤3C,活動到12/31止。
B.廢行動電源回收獎勵:
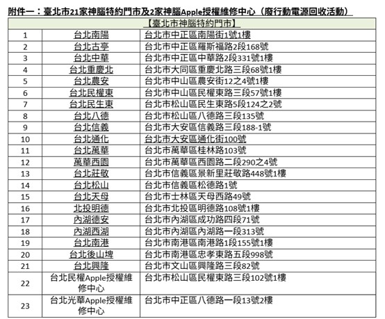
11月1號起民眾可攜帶舊行動電源(不限品牌),至臺北市21家中華/神腦特約門市及2家Apple授權維修中心,一次回收兩顆可拿50元超商商品卡,回收一顆現場加入神腦會員再送50元神腦幣、享行動電源折扣。
神腦臺北市21家中華/神腦特約門市及2家Apple授權維修中心地址清單如下:
若是不克前往台北市指定地點的新北市居民,11/30前則可以將廢棄的乾電池或行動電源送至[新北市大全聯]四家門市服務台,每兩公斤可換$50大全聯電子即享劵,做環保又可拿獎勵!









