台灣串流市場近日傳出震撼消息。才剛整併、用戶數突破 600 萬的 LINE TV ,驚傳出現未經授權的系統存取事件,引發外界對個資安全的高度關注。官方除了坦承部分用戶資料可能受到影響,也迅速啟動資安應變並公布補償措施,最高可提供 60 天觀看序號。雖然財務資訊未被波及,但帳號、信箱與電話等個人資料仍讓不少人提高警覺。究竟哪些資訊可能外流、誰符合補償資格,以及序號該如何領取?本文一次整理事件重點與用戶必知事項。
LINE TV 資料外洩波及 600 萬用戶!補償領取教學與影響範圍一次看
近年影音串流已成為許多人日常娛樂的重要來源,無論追劇、看綜藝或電影,都離不開穩定的平台服務。不過就在市場競爭愈來愈激烈之際, LINE TV 卻爆出資安事件,讓不少用戶第一時間感到不安。
系統異常曝光,官方火速啟動調查
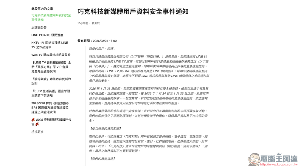
負責營運 LINE TV 的巧克科技表示,資安團隊在 2026 年 1 月 26 日晚間進行例行安全檢查時,偵測到系統出現異常存取行為。進一步調查後確認,在 1 月 24 日至 1 月 26 日之間,有外部來源曾進入系統,屬於未經授權的存取。
發現問題後,公司立即啟動最高層級緊急應變措施,包括隔離受影響區域、修補漏洞,同時依照法規通報主管機關,並委託專業資安公司協助全面盤查潛在風險。目前官方指出,造成事件的漏洞已完成修補,後續也未再偵測到新的異常活動,平台防護機制同步升級,並持續監控系統狀態。
哪些資料可能被看見?
這次事件之所以引發討論,關鍵在於涉及的用戶數量相當龐大。根據公告,可能受到影響的資料包含:
- 會員帳號約 653 萬筆
- 電子郵件約 394 萬筆
- 電話號碼約 71 萬筆
此外,還可能涉及會員編號、生日、社群暱稱、大頭貼、訂單資料,以及經過雜湊處理的密碼與加密地址資訊。不過官方強調,平台並未保存完整付款資訊,例如銀行帳號或信用卡資料,因此財務面向不在此次影響範圍內。
LINE 也出面說明:兩邊系統完全獨立
由於不少人誤以為 LINE TV 與 LINE 通訊軟體共用資料庫, LINE 官方也特別發布聲明澄清,兩者分屬不同公司營運,伺服器與資安架構完全隔離。換句話說,這次事件並不影響 LINE 聊天服務,也不涉及 LINE 所持有的用戶資料。
官方提醒:立即提高警覺
巧克科技建議用戶採取幾個基本但重要的防護動作:
- 首先是更新密碼:若你的登入密碼與其他網站相同,建議一併更換,避免連鎖風險。
- 再來是留意可疑訊息:未來若收到不明電話、簡訊或 Email ,都應保持警覺。
官方也再次強調,不會要求用戶操作 ATM 、提供完整信用卡號或驗證碼。若遇到疑似詐騙,可撥打 165 反詐騙專線求助。
補償方案出爐!符合資格用戶最高可領 60 天
為了降低此次事件帶來的不安, LINE TV 同步推出補償措施,希望減少對用戶體驗的影響。凡在 2 月 5 日公告前完成註冊的免費用戶,可獲得 14 天 VIP 觀看序號;而在 1 月 1 日至 2 月 5 日期間曾為 VIP 的用戶,則可獲得 2 組各 30 天的 VIP 觀看序號,合計 60 天。
相關序號預計於 2 月 11 日前陸續發送至帳號中的「優惠票券夾」,符合資格的用戶不需額外申請,收到後即可直接兌換使用。
補償怎麼領?幾個步驟快速完成兌換
首先開啟 LINE TV App 並登入帳號,進入「個人」頁面後,找到「優惠票券」選項。接著選擇要使用的補償序號,點擊「前往兌換」,系統會自動跳轉至方案兌換頁面。
登入後貼上序號代碼,即可完成領取,成功後觀看天數會直接加入帳戶中。整個兌換序號流程大約 1 分鐘內可以完成,但仍建議用戶收到序號後盡早兌換,以免忘記使用權益。
補償領取步驟整理:
- 開啟 LINE TV App 並登入
- 進入「個人」頁面
- 點擊「優惠票券」
- 選擇票券並前往兌換頁
- 登入後輸入序號完成領取
- 如果發現票券未出現在帳號中,可以先確認是否符合補償資格,或留意官方公告的發送時間。若仍有問題,建議直接聯繫客服協助處理。
如何進一步保護帳號?
除了更換密碼外,也建議用戶重新檢視帳號設定,例如:
- 更新聯絡資訊
- 確認訂閱狀態
- 必要時申請刪除帳號
若是透過 Apple 、 LINE 或 KKTV 等帳號連動登入,記得回到原平台進行密碼變更, LINE TV 本身無法直接修改。
串流平台也難逃資安挑戰
隨著影音平台掌握愈來愈多個人資料,從觀看紀錄到訂單資訊,都具有一定敏感度。即使企業投入大量資源在資安防護上,仍可能遭遇攻擊。這起事件也反映出,資安早已不只是科技公司的責任,而是每位用戶都需要參與的日常管理。
結語
LINE TV此次資料外洩事件,雖然未波及金融資訊,但仍提醒我們,個資保護沒有僥倖。當帳號成為現代生活的入口,一組密碼往往連動多項服務,一旦遭到破解,影響可能遠超想像。
對平台而言,強化防護與透明溝通是重建信任的關鍵。對用戶來說,定期更換密碼、避免重複使用帳密,以及保持對詐騙手法的警覺,都是最基本卻最有效的自保方式。
或許資安事件無法完全避免,但只要企業與用戶同時提高防護意識,就能把風險降到最低。在追劇與娛樂之餘,也別忘了替自己的數位生活多上一道鎖。
延伸閱讀:




