近日東莞規模最大的公交企業將車輛製造商告上法庭,索賠高達 4.31 億元人民幣(約新台幣 19.4 億元),一審判決卵僅獲賠約 5,183 萬元,巨大使用壽命落差引發業界對電動公車電池品質與甡業責任歸屬的深度反思。2018 年 10 月,東莞巴士有限公司與其全資子公司東莞市城巴運輸有限公司,透過公開招標方式,分別向東莞中汽宏遠汽車有限公司採購 250 輛及 422 輛純電動公交車,合計 672 輛。這批車輛均搭載由微宏動力系統(湖州)有限公司生產的錳酸鋰動力電池,合約約定質保期為 8 年。不過自 2021 年 10 月起距交車僅約三年時間,這批車輛便陸續出現動力電池故障或異常衰減,續航里程急劇下降,最終導致車輛大面積停運。
規模驚人:938 輛公車停駛,佔車隊近兩成
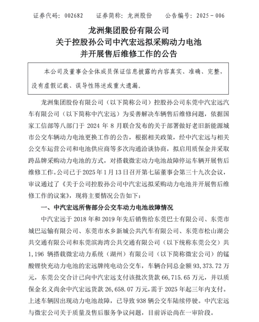
問題的嚴重程度遠超最初曝光的 672 輛。根據21 經濟網的深度報導,中汽宏遠在 2018 至 2019 年間,共銷售了 1,196 輛搭載微宏錳酸鋰快充電池的純電公車給東莞 5 家公交公司,其中已有 938 輛公交車陸續停駛。截至 2024 年 6 月底,東莞巴士擁有 339 條路線、5,311 輛營運車輛。938 輛停駛車輛約佔整個車陪的 18%,等於每五輛公車中就有將近一輛因電池問題無法上路。
法律攻防:索賠 4.31 億,判賠僅 5,183 萬
面對鉅額損失,東莞巴士與東莞城巴分別提起訴訟。案件一由東莞巴士起訴中汽宏遠,索賠 2.05 億元人民幣,案件二由東莞城巴起訴,索賠 2.26 億元人民幣,合計達 4.31 億元人民幣。此外,東莞濱海灣公交亦另案就其 166 輛問題車輛索賠 1.23 億元人民幣。
東莞市第一人民法院一審判決:法院判令中汽宏遠合計賠償停運損失 5,183.495 萬元,並須繼續履行質保義務。索賠與判賠之間近 8 倍的差距,折射出幾個關鍵問題:
- 損失認定標準嚴格:法院可能僅認可有直接證據支持的部分,對於營運利潤損失等間接損害的認定較為保守
- 責任分攤:電池故障的責任鏈涉及車輛製造商(中汽宏遠)與電池供應商(微宏動力)兩方
- 法律框架尚未成熟:新能源車輛大規模品質糾紛的損害賠償標準仍在摸索中
可是,中汽宏遠自 2024 年 1 月起已停工停產至今,即便判決要求其繼續履行質保義務,實際執行能力令人存疑。
錳酸鋰電池的技術隱憂
相較於目前主流的磷酸鐵鋰(LFP)與三元鋰電池(NCM/NCA),錳酸鋰電池雖成本低廉、快充性能佳,但循環壽命與高溫穩定性一直是已知短板。錳酸鋰正極材料在充放電過程中容易發生錳離子溶出,導致容量加速衰減。
東莞地處華南,夏季高溫潮濕的氣候條件可能進一步加劇了衰減速度。僅使用約三年便大規模故障,遠未達到 8 年質保期,顯示電池選型與品質管控存在明顯缺陷。
台灣借鏡
台灣交通部已訂定 2030 年市區公車全面電動化目標,本案提供重要教訓:
- 電池技術選型至關重要:台灣氣候同樣高温潭濕,電池耐熱性能必須納入重點考量
- 合約條款需更完善:應要求供應商提供履約保證金或保險機制
- 建立電池健康即時監控:在衰減初期發現異常並及早介入
- 供應鏈風險分散:避免單一供應商失誤導致系統性風險
結語
高達 938 輛公車故障停在場站裡無法出勤,受影響的不只是交通公司的財務報表,更是一座城市數以萬計市民的日常生活。推動綠色運輸不能只看政策時程表與補貼數字,更必須紮實做好技術驗證、品質管控與風險防範。中國的案例值得所有轉型電動車的公共運輸事業借鑑警惕(還是說中國有些二三線廠電池品質真的很爛?)。


