對於很多 Windows、Mac 用戶來說,主要使用的瀏覽器翻譯擴充功能,應該都是沉浸式翻譯,雖然真的很好用,也支援數個翻譯引擎,包括 OpenAI、Gemini 等 AI 服務,但使用時有些人可能會擔心隱私性,部分資料會被收集。如果你是一位非常注重隱私的人,那這篇要介紹的「Shinkansen」就是很不錯替代方案,不僅是開放原始碼,也標榜資料不外傳、所有資料都在自己電腦上。翻譯部分目前支援 Gemini API、OpenAI 相容端點、以及 Google 翻譯。除了網頁翻譯,YouTube 字幕也支援。
Shinkansen 注重隱私的 Chrome 翻譯擴充功能介紹和操作教學
Shinkansen 是一款主打快速、流暢與隱私的 Chrome 網頁翻譯擴充功能,可將外語網頁翻譯成台灣繁體中文,並盡量保留原本的排版、字型、顏色與連結狀態,讓閱讀體驗更接近直接看中文版網頁。和許多需要把整個網頁內容送到第三方伺服器處理的翻譯工具不同,Shinkansen 強調資料與設定都保存在使用者自己的瀏覽器中。
功能方面,Shinkansen 不只支援 Gemini AI 翻譯,也提供 Google 翻譯免費引擎,以及 OpenAI 相容端點的自訂模型功能,可接 OpenRouter、DeepSeek、Groq、Together,甚至是 Ollama 本機模型。使用者可以依照內容重要性,在品質、速度與成本之間切換。像是日常快速瀏覽可用 Google 翻譯,需要更精準的翻譯時,則可改用 Gemini 或自訂模型。
此外,也提供雙語對照、翻譯快取、費用統計、固定術語表、中國用語黑名單、YouTube 字幕即時翻譯等功能。
特色列表
- 支援將外語網頁翻譯成台灣繁體中文
- 原地替換網頁文字,盡量保留原本排版與連結
- 提供單語覆蓋與雙語對照兩種閱讀模式
- 支援 Gemini、Google Translate 與自訂 OpenAI 相容模型
- 內建翻譯快取,可減少重複翻譯成本
- 提供 token 用量、費用與節省比例統計
- 內建中國用語黑名單,降低出現非台灣慣用詞的機率
- 支援 YouTube 字幕即時翻譯成繁體中文
- 支援自訂快速鍵與多組翻譯預設
- 可設定指定網站自動翻譯
- 原始碼公開,方便檢視安全性與運作方式
Shinkansen 目前有兩種版本:「Chrome 商店正式版」和「GitHub 測試版」。目前雙語對照、OpenAI 相容端點等功能只有在 GitHub 測試版有,正式版尚未更新,因此如果你希望獲得這兩個功能,記得裝 GitHub 版。
下方我以正式版為例,安裝好後打開,會看到這樣的介面,按一下翻譯本頁,就會將當前網頁翻譯成繁體中文,如果你要用 Gemini 翻譯,記得先設定好 API Key:
打開設定選單後,就把 Gemini API Key 貼在 API Key 欄位,如果你不知道怎麼申請,開發者也有製作一個說明頁面,按下方的「Gemini API Key 申請教學」:
按照申請指南一步步操作,這邊就不多做介紹:
預設已經有三個翻譯引擎,分別是 Gemini 兩個(一個設定 Flash Lite、一個是 Flash),和 Google 免費翻譯。如果你想用比較貴但更準確的 Gemini 3.1 Pro,可以自行切換或加入新的翻譯引擎設定:
往下滑還有一些很實用的設定,像是「自動翻譯網站」、「翻譯進度通知」:
如果你想用其他 Google 提供的模型,可在 Gemini 選單中「自行輸入模型 ID」:
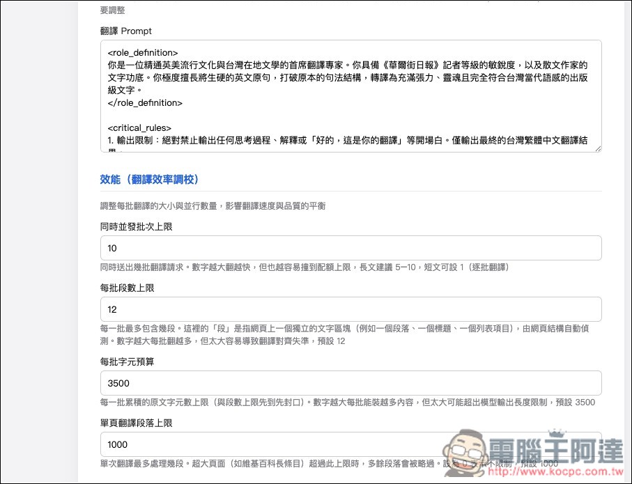
有些人可能會怕 API 用量超標,Shinkansen 還提供一個很貼心的配額設定,可自行控制請求頻率:
翻譯的提示詞也已經設定好,翻譯品質還蠻不錯的,但如果你有自己常用的版本,也能自行修改:
YouTube 字幕預設是自動翻譯 + 使用 Gemini 翻譯:
翻譯引擎也可以改成 Google 翻譯:
YouTube 翻譯一樣有提示詞設定:
使用前,建議先設定好翻譯的快捷鍵,這樣就不用每次都要按右上角的翻譯本頁功能:
下圖就是整頁翻譯效果:
YouTube 翻譯效果,目前是一句句翻譯,我個人覺得閱讀起來有點困難:
如果你是裝 GitHub 測試版,那右上角選單會多一個「雙語對照」的功能:
啟用後,翻譯時就會保留原句,下方顯示繁體中文翻譯:















