近幾日玩《Pokemon Go》的玩家應該都有注意到,不少《Pokemon Go》的補充站都以變電箱為主,也因為變電箱密集程度之高,再加上《Pokemon Go》的站點都是由《Ingress》玩家所建立的,讓部分一些人認為「沒有內涵」、「怎麼都是變電箱,不是其他景點」、「這一定是美帝要蒐集台灣電力資訊的陰謀」,不過現在台灣Ingress資料站「ingress.tw」站長王景弘出面解釋了。
↑ingress.tw為台灣區Ingress重要的推手網站
根據遊戲基地報導,《Ingress》是一款結合 GPS定位系統與行動裝置的手機冒險遊戲,但是配上開發商賦予的劇情使它變的更有趣。劇情中描述一種特別的能量資源「Exotic Matter, XM」被發現來自於真實世界中的著名地標、人造建物等。而人們對於能量的看法分隔成了兩大陣營「啟蒙軍」(支持利用能量用來促進人類進化)與「反抗軍」(反對被能量所奴役),開啟了爭奪 XM 能量的全球性戰爭。
王景弘今日釋出了「台灣 Ingress portal 發展史」的網頁,在這個網頁上,可以查詢台灣地區從2012年12月到2014年1月台灣地區Ingress portal(也就是《Pokemon Go》補充站與道場站點選擇的前身)創建的順序。王景弘表示,他創建網站後,親眼看著台灣數千位玩家,從原本全台只有27個Ingress portal,在短短一年內擴充到20597個。其中,當然包含了許多知名景點、地方特色景點,並非只有變電箱。
↑一開始只有27個點啊,還真少
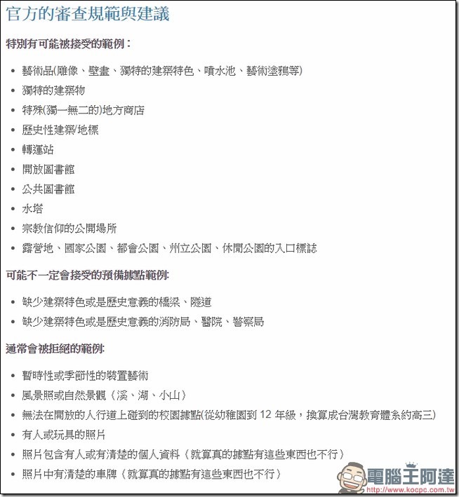
而提到為何在市區看到變電箱的比例這麼高,王景弘解釋,玩家在跟遊戲原廠申請建立Ingress portal時,就有很明顯的發現,除了知名景點、地方特色景點、藝術品、獨特建築物、特殊地方商店、地標、轉運站、圖書館、水塔、宗教場所、公園外,就屬變電箱最容易讓原廠點頭設置,所以這也造成當時Ingress玩家卯起來申請變電箱為Ingress portal的原因。
↑當初Ingress官方申請portal的標準
推測原因,遊戲原廠可能把台灣的變電箱視為「街頭裝置藝術」,當時在創建站點的過程中,變電箱雖然外型大多相同,但是由於不同的圖樣與低重複性的外觀,若要說他是藝術品的確是可以說得過去。王景弘特別強調,在Ingress時期,數千位玩家耗費自己的時間與資源,幾乎把台灣能建立點的地方都創建了,其中當然包含了台灣地方特色景點、知名景點。
↑從網站上就可以很清楚的看到,其實知名景點大部分都有被創建
王景弘也表示,隨著遊戲的發展,Ingress到後期的portal可以說是非常的密集,《Pokemon Go》再沿用Ingress的portal資料時,其實砍掉不少原有Ingress的portal。在實際體驗比對後,王景弘發現,扣掉景點以外的站點,有很高的比例留下來的都是變電箱,這也造成目前許多玩家有錯覺「《Pokemon Go》的補充站點怎麼都是變電箱」,其實在Ingress時期站點更多、更密,並非只有變電箱,只是原廠比較喜歡把變電箱留下來而已。
↑變電箱在當時容易過的程度,連玩家都知道
至於當portal密集時,為何原廠不是保留變電箱以外的portal到《Pokemon Go》中?根據先前《Pokemon Go》原廠Niantic接受媒體訪問時,表示《Pokemon Go》遊戲中道場的選擇,是選擇以按讚數比較高的站點作為道場的選擇。這個按讚並非是指臉書的按讚,而是在Ingress遊戲中站點的「按讚」,小編不負責任的自我推測(只是推測,未來有機會能問到原廠的話我會問)《Pokemon Go》站點的保留,或許也是透過按讚數來決定。
↑有看到左邊照片左下角的按讚鈕嗎
↑看到這種取名時,真的會想要幫他按個讚
而回到當時的時空背景,Ingress的玩家在申請變電箱為portal時,通常都會發揮創意,附上一個北七又搞笑的名字,到後面創立成功後,許多Ingress看到這個變電箱的名字非常的有特色時,通常也不會吝嗇給個讚,這樣的循環下,或許有可能造成變電箱在Ingress的遊戲中讚數比較高,比較容易被官方保留下來。
相關連結
延伸閱讀
新手教學
Pokemon GO神奇寶貝遊戲攻略教學(一)抓、升級、進化與對戰
Pokemon GO神奇寶貝遊戲攻略教學(二)地圖、道具、孵化神奇寶貝蛋與耗電
Pokemon GO神奇寶貝遊戲攻略教學(三)GYM等級、友誼戰、挑戰賽
網友自製非官方Pokemon GO中文規則書!即使英文不好也能快速上手,還內含各Pokemon屬性特色
進階教學
善用系統獎勵道具與台灣特殊狀況 讓你快速升等20級
善用系統獎勵道具與台灣特殊狀況 讓你快速升等20級
獲得額外的經驗值 一張圖教你如何完美丟出Pokemon Go的「魔法曲線球」
Eevee伊布進化技巧!用Easter Egg進化成指定屬性的精靈
遊戲資料
抓神奇寶貝、GYM對戰、Pokestop、進化等經驗值表統整
2KM、5KM、10KM寶貝蛋可孵化出什麼神奇寶貝?最高CP值?
精靈地圖工具
另類的皮卡丘必抓法 使用PokeRadar來掌握特定精靈的出現地
Pokemon Go指路明燈,Go Radar 輔助工具不只顯示神奇寶貝所在位置還可導航
IV計算工具
iOS版素質計算器《Offline IV Calc for Pokemon GO》更淺顯易懂的結果!
使用《IV Calculator for Pokemon GO》來計算神奇寶貝強化後的素質
哪隻Pokemon的素質最好?用Poke Assistant的IV Calculator來幫你輕鬆計算出
其他&疑難排解
ZenFone使用者看這裡 華碩公布可玩《Pokemon Go》之手機型號
感謝Ingress玩家的努力 台灣Ingress portal發展史帶你看Pokemon Go補充站的由來
為什麼我的手機Pokemon GO 不能定位?不能玩AR?無法下載?










